Hi, this is Canyu Chen (陈灿宇). I am a Computer Science Ph.D. student at Northwestern University and a member of the Northwestern MLL Lab, fortunately advised by Prof. Manling Li. I was a graduate visiting researcher at University of California, Berkeley, hosted by Prof. Dawn Song. I received my B.S. from the University of Chinese Academy of Sciences. I have the privilege of collaborating closely with Prof. Dawn Song, Prof. James Evans, and Prof. Philip Torr. I am grateful for the previous mentorship from Prof. Kai Shu.
My research interest covers Foundation Agent, Trustworthiness, and Multimodality. I am one organizer of the ResponsibleFM community (Join ResponsibleFM Community on Slack!), dedicated to advancing socially responsible and trustworthy foundation models (language and multimodal). I have started and led the LLMs Meet Misinformation initiative, aiming to combat misinformation in the age of LLMs. My works have been recognized by multiple awards, including the Best Paper Award at the AAAI'26 TrustAgent Workshop (first author), the Outstanding Paper Award in the AAAI'26 PerFM Workshop (first author), the Outstanding Paper Award in the CIKM'25 LASS Workshop (co-first author) and the Didactic Paper Award in NeurIPS'23 ICBINB Workshop (first author). I aim to pursue Safe and Aligned Artificial General Intelligence in the long run. I am always happy to chat and discuss potential collaborations, or give talks about my research in related seminars. Feel free to contact me via wechat ID : alexccychen or email canyuchen AT u.northwestern.edu
Incoming Workshops & Tutorials
- Our workshop The 2nd Workshop on Foundation Models Meet Embodied Agents at CVPR 2026 (https://foundation-models-meet-embodied-agents.github.io/cvpr2026/) is calling for papers! Deadline: May 1st, 2026. [Submission Portal on OpenReview]
- Our workshop The 4th Workshop on Towards Knowledgeable Foundation Models (KnowFM) at ACL 2026 (https://knowledgeable-lm.github.io/) is calling for papers! Deadline: March 25th, 2026. [Submission Portal on OpenReview]
Past Workshops & Tutorials
- Our workshop NeurIPS 2025 Workshop on Socially Responsible and Trustworthy Foundation Models (ResponsibleFM) (https://responsible-fm.github.io) is held on November 30th, 2025. Join ResponsibleFM Community on Slack!
- Our tutorial Socially Responsible and Trustworthy Generative Foundation Models: Principles, Challenges, and Practices (https://tutorial-trustgenfm.github.io) will be held at NeurIPS 2025, CIKM 2025, and ICDM 2025.
- Our third KnowFM workshop Towards Knowledgeable Foundation Models @ ACL 2025 (https://knowledgeable-lm.github.io) is held on August 1st, 2025.
- Welcome to our workshop Reasoning and Planning for Large Language Models @ ICLR 2025 (https://workshop-llm-reasoning-planning.github.io) on April 28th, 2025.
News
- [03/2026] Honored to be covered by Northwestern Computer Science Department News: "Multi-Institution Team Wins Two Awards at AAAI-26 Workshops".
- [01/2026] Honored to receive the 🏆 Best Paper Award in the AAAI 2026 Workshop on Trust and Control in Agentic AI and 🏆 Outstanding Paper Award in the AAAI 2026 Workshop on Personalization in the Era of Large Foundation Models for Federated Agent Reinforcement Learning [PDF].
- [01/2026] New preprint is online: Artificial Entanglement in the Fine-Tuning of Large Language Models
- [01/2026] Honored to recieve a Tinker Research Grant ($5000) from Thinking Machines Lab. Thanks for the support!
- [12/2025] Our paper Evaluating the Social Impact of Generative AI Systems is published in Oxford Handbook on the Foundations and Regulation of Generative AI (Oxford University Press) [Publication] [researchgate].
- [11/2025] Honored to receive the 🏆 Outstanding Paper Award in the 1st Workshop on LLM Agents for Social Simulation at CIKM 2025 for Can Large Language Model Agents Simulate Human Trust Behavior? [arXiv] [project website].
- [11/2025] Can Editing LLMs Inject Harm? is accepted to AAAI 2026, more details: [project website] [Code and results on GitHub]
- [09/2025] Honored to receive McCormick School of Engineering Fellowship from Northwestern University and Patronus AI Ph.D. Research Fellowship from Patronus AI.
- [08/2025] Invited Talk titled "Can AI Agents Simulate Human Behavior?" at Patronus AI [Slides].
- [08/2025] I gave a Lightning Talk titled "Can AI Agents Simulate Human Behavior?" at The Agentic AI Summit 2025, hosted by The Berkeley Center for Responsible, Decentralized Intelligence (Berkeley RDI) [Slides]
- [07/2025] Invited to serve as Session Chair for ACL 2025 and KDD 2025.
- [06/2025] I am a graduate visiting researcher at University of California, Berkeley this summer of 2025, hosted by Prof. Dawn Song. Happy to catch up if you are around!
- [06/2025] Deeply honored to be recognized as an outstanding reviewer at KDD 2025 (Feb Cycle, a recognition for the top 10% of reviewers).
Older News
- [05/2025] New blog: Reflection on Knowledge Editing: Charting the Next Steps
- [05/2025] Invited by Prof. Lu Cheng to give a guest lecture "Combating Misinformation in the Age of LLMs" for the course "CS 517 Socially Responsible AI" at University of Illinois Chicago (UIC). [Slides]
- [04/2025] Invited to serve as Area Chair for NeurIPS 2025 Position Paper Track.
- [04/2025] Explainable differential diagnosis with dual-inference large language models is published at npj Health Systems. [publication]
- [04/2025] Guest lecture titled "Towards Trustworthy Large Language Models" for the course "CS 585 Natural Language Processing" instructed by Prof. Jacek Dzikowski at Illinois Institute of Technology. [Slides]
- [03/2025] Invited by Prof. Dakuo Wang to give a guest lecture "Can Large Language Model Agents Simulate Human Trust Behavior?" for the course ARTG 6460: Human-Centered AI at Northeastern University. [Slides]
- [02/2025] New preprint is online: SearchRAG: Can Search Engines Be Helpful for LLM-based Medical Question Answering?
- [01/2025] Talk titled "Combating Misinformation in the Age of LLMs" invited by Prof. Hong Yu at University of Massachusetts Amherst BioNLP Lab. [Slides]
- [01/2025] Can Knowledge Editing Really Correct Hallucinations? is accepted to ICLR 2025, more details: [project website] [Code and results on GitHub]
- [01/2025] Deeply honored that my first-authored work Can LLM-Generated Misinformation Be Detected? is included in the curriculum [CS120: Introduction to AI Safety@Stanford].
- [12/2024] Deeply honored to be recognized as an outstanding reviewer at KDD 2025 (Aug Cycle, a recognition for the top 10% of reviewers).
- [11/2024] New preprint is online: From Generation to Judgment: Opportunities and Challenges of LLM-as-a-judge, more details: [project website] [Paper List on GitHub]
- [11/2024] Guest lecture titled "Combating Misinformation in the Age of LLMs" for the course "CS 585 Natural Language Processing" instructed by Prof. Jacek Dzikowski at Illinois Institute of Technology. [Slides]
- [11/2024] Invited by Prof. Xiaotian (Max) Han to give a guest lecture "Combating Misinformation in the Age of LLMs" for the course "CSDS 600 Introduction to Artificial Intelligence" at Case Western Reserve University. [Slides]
- [11/2024] Deeply honored to be recognized as an outstanding reviewer at EMNLP 2024.
- [11/2024] New preprint is online: ClinicalBench: Can LLMs Beat Traditional ML Models in Clinical Prediction?, more details: [project website] [Code and results on GitHub]
- [11/2024] Invited by Prof. Zhen Xiang to give a guest lecture "Combating Misinformation in the Age of LLMs" for the course "CSCI 8000 Advanced Special Topics in Computer Science" at University of Georgia. [Slides]
- [11/2024] Invited to give a talk "Can Large Language Model Agents Simulate Human Trust Behavior?" at Prof. James Evans's Knowledge Lab in the University of Chicago. [Slides]
- [10/2024] Invited by Prof. Tianhang Zheng to give a talk titled "Combating Misinformation in the Age of LLMs" at Zhejiang University. [Slides]
- [10/2024] New preprint is online: Can Knowledge Editing Really Correct Hallucinations?, more details: [project website] [Code and results on GitHub]
- [10/2024] Invited by Prof. Ninghao Liu to give a guest lecture "Combating Misinformation in the Age of LLMs" for CSCI 8265: Trustworthy Machine Learning at University of Georgia. [Slides]
- [10/2024] Two new preprints are online: FMBench: Benchmarking Fairness in Multimodal Large Language Models on Medical Tasks and FairMindSim: Alignment of Behavior, Emotion, and Belief in Humans and LLM Agents Amid Ethical Dilemmas
- [09/2024] Our paper Can Large Language Model Agents Simulate Human Trust Behavior? is accepted to NeurIPS 2024, more details: [project website] [Code and results on GitHub]
- [09/2024] Our paper Can Large Language Models Identify Authorship? is accepted to EMNLP 2024 Findings, more details: [project website] [Code on GitHub]
- [09/2024] New survey paper Authorship Attribution in the Era of LLMs: Problems, Methodologies, and Challenges is accepted to SIGKDD Explorations 2024, more details: [project website] [Paper list on GitHub]
- [08/2024] I will give a Research Spotlight oral presentation titled "Combating Misinformation in the Age of LLMs" at The 2024 Summit on Responsible Decentralized Intelligence —— Future of Decentralization and AI, hosted by The Berkeley Center for Responsible, Decentralized Intelligence (Berkeley RDI) [Slides] [YouTube]
- [07/2024] New preprint is online Can Editing LLMs Inject Harm?, more details: [project website] [Code, Results, Dataset on GitHub]
- [07/2024] New preprint is online MJ-Bench: Is Your Multimodal Reward Model Really a Good Judge for Text-to-Image Generation?, more details: [project website] [Code on GitHub] [Models, Datasets, and Leaderboard on huggingface]
- [06/2024] Invited by Prof. Yuxuan Liang to talk at Swarma Club: "Can Large Language Model Agents Simulate Human Trust Behaviors?". [Slides]
- [05/2024] Invited to talk at KAIST/IBS Data Science Group: "Combating Misinformation in the Age of Large Language Models (LLMs)". [Slides]
- [04/2024] Our survey paper Combating Misinformation in the Age of LLMs: Opportunities and Challenges is accepted to AI Magazine 2024. [publication] [paper list]
- [03/2024] Deeply honored and humbled to receive the prestigious 🏆 Sigma Xi Student Research Award 2024 from Illinois Tech and the local Sigma Xi chapter. Thanks to Illinois Tech Today for the coverage.
- [02/2024] New preprint is online Can Large Language Model Agents Simulate Human Trust Behaviors?, [project website] Code and results have been released for verification. [code and results] Demos on HuggingFace: [Trust Game Demo] [Repeated Trust Game Demo].
- [01/2024] Can LLM-Generated Misinformation Be Detected? is accepted to ICLR 2024, [project website] [dataset and code].
- [12/2023] Honored to receive 🏆 Didactic Paper Award (1/35 of all accepted papers) in workshop ICBINB@NeurIPS 2023 for Can LLM-Generated Misinformation Be Detected?.
- [10/2023] Start an initiative LLMs Meet Misinformation along with a new survey paper Combating Misinformation in the Age of LLMs: Opportunities and Challenges, [project website] and a paper list collecting related papers and resources [paper list].
- [10/2023] Honored to be covered by Illinois Tech News on the research of Trustworthy AI, [IIT News].
- [09/2023] New preprint is online Can LLM-Generated Misinformation Be Detected?, [project website]. The dataset and code are released [dataset and code].
- [06/2023] Will attend FAccT 2023 as a volunteer. Welcome to Chicago and glad to connect!
- [05/2023] One paper accepted at EACL 2023 and will attend online. Welcome to our poster!
- [04/2023] Glad to be invited by Prof. Lu Cheng to give a talk on AI Fairness at UIC [Slides]
- [11/2022] Attend NeurIPS 2022 in person. See you at New Orleans!
- [08/2022] Attend KDD 2022 in person. Glad to meet old friends and make new friends!
Publications
2026
-
Federated Agent Reinforcement Learning
Canyu Chen*, Kangyu Zhu*, Zhaorun Chen, Zhanhui Zhou, Shizhe Diao, Yiping Lu, Tian Li, Manling Li, Dawn Song (*equal contributions)
Presented in AAAI 2026 Workshop on Trust and Control in Agentic AI ( TrustAgent@AAAI 2026, Oral ) and AAAI 2026 Workshop on Personalization in the Era of Large Foundation Models ( PerFM@AAAI 2026, Oral ).
[PDF]
🏆 Award: Best Paper Award in the AAAI 2026 Workshop on Trust and Control in Agentic AI
🏆 Award: Outstanding Paper Award in the AAAI 2026 Workshop on Personalization in the Era of Large Foundation Models -
Can Editing LLMs Inject Harm?
Canyu Chen*, Baixiang Huang*, Zekun Li, Zhaorun Chen, Shiyang Lai, Xiongxiao Xu, Jia-Chen Gu, Jindong Gu, Huaxiu Yao, Chaowei Xiao, Xifeng Yan, William Yang Wang, Philip Torr, Dawn Song, Kai Shu (*equal contributions)
Published in Proceedings of The 40th Annual AAAI Conference on Artificial Intelligence ( AAAI 2026 )
Presented in workshop TiFA@ICML 2024, Lightning Talk and NextGenAISafety@ICML 2024.
[arXiv] [project website] [poster] [Code, Results, and Dataset] [YouTube]
Included in Tutorial : [Knowledge Editing for Large Language Models@IJCAI 2024] -
Artificial Entanglement in the Fine-Tuning of Large Language Models
Min Chen, Zihan Wang, Canyu Chen, Zeguan Wu, Manling Li, Junyu Liu
[arxiv]
2025
-
Reflection on Knowledge Editing: Charting the Next Steps
Yunzhi Yao, Canyu Chen, Jia-Chen Gu, Shumin Deng, Manling Li, Nanyun Peng
[blog] -
Can Knowledge Editing Really Correct Hallucinations?
Baixiang Huang*, Canyu Chen*, Xiongxiao Xu, Ali Payani, Kai Shu (*equal contributions)
Published in Proceedings of The Thirteenth International Conference on Learning Representations ( ICLR 2025 )
Also presented in workshop Safe Generative AI@NeurIPS 2024.
[arXiv] [project website] [Code and results on GitHub]
🏆 Award: Top #2 Paper of the day at HuggingFace AK Daily Papers (Oct.25, 2024). -
MJ-Bench: Is Your Multimodal Reward Model Really a Good Judge for Text-to-Image Generation?
Zhaorun Chen, Yichao Du, Zichen Wen, Yiyang Zhou, Chenhang Cui, Zhenzhen Weng, Haoqin Tu, Chaoqi Wang, Zhengwei Tong, Qinglan Huang, Canyu Chen, Qinghao Ye, Zhihong Zhu, Yuqing Zhang, Jiawei Zhou, Zhuokai Zhao, Rafael Rafailov, Chelsea Finn, Huaxiu Yao
Published in Proceedings of the 39th Conference on Neural Information Processing Systems ( NeurIPS 2025 ), Datasets and Benchmarks Track
Also presented in workshop FM-Wild@ICML 2024.
[arXiv] [project website] [Code] [Models, Datasets, and Leaderboard on huggingface]
🏆 Award: Top #1 Paper of the day at HuggingFace AK Daily Papers (Jul.9, 2024). -
From Generation to Judgment: Opportunities and Challenges of LLM-as-a-judge
Dawei Li, Bohan Jiang, Liangjie Huang, Alimohammad Beigi, Chengshuai Zhao, Zhen Tan, Amrita Bhattacharjee, Yuxuan Jiang, Canyu Chen, Tianhao Wu, Kai Shu, Lu Cheng, Huan Liu
Published in Proceedings of the 2025 Conference on Empirical Methods in Natural Language Processing ( EMNLP 2025, Main Conference Long Paper )
[arXiv] [project website] [Paper List on GitHub]
🏆 Award: Top #3 Paper of the day at HuggingFace AK Daily Papers (Nov.26, 2024).
Media Coverage : [机器之心] -
Explainable differential diagnosis with dual-inference large language models
Shuang Zhou, Mingquan Lin, Sirui Ding, Jiashuo Wang, Canyu Chen, Genevieve B Melton, James Zou, Rui Zhang
Published in npj Health Systems (2025 April)
[publication] -
SearchRAG: Can Search Engines Be Helpful for LLM-based Medical Question Answering?
Yucheng Shi, Tianze Yang, Canyu Chen, Quanzheng Li, Tianming Liu, Xiang Li, Ninghao Liu
Published in Proceedings of The IEEE International Conference on Bioinformatics and Biomedicine ( BIBM 2025 )
[arXiv] -
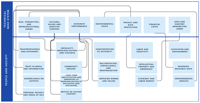
Evaluating the Social Impact of Generative AI Systems
Irene Solaiman, Zeerak Talat, William Agnew, Lama Ahmad, Dylan Baker, Su Lin Blodgett, Canyu Chen, Hal Daumé III, Jesse Dodge, Isabella Duan, Ellie Evans, Felix Friedrich, Avijit Ghosh, Usman Gohar, Sara Hooker, Yacine Jernite, Ria Kalluri, Alberto Lusoli, Alina Leidinger, Michelle Lin, Xiuzhu Lin, Sasha Luccioni, Jennifer Mickel, Margaret Mitchell, Jessica Newman, Anaelia Ovalle, Marie-Therese Png, Shubham Singh, Andrew Strait, Lukas Struppek, Arjun Subramonian
Published in Oxford Handbook on the Foundations and Regulation of Generative AI. Oxford University Press. Dec. 2025.
[Publication] [researchgate] -
AILuminate: Introducing v1.0 of the AI Risk and Reliability Benchmark from MLCommons
MLCommons AI Safety Working Group
arXiv preprint. Feb. 2025.
[arXiv] [official blog]
Media Coverage : [IEEE Spectrum] [The Register] [Yahoo Finance] [Business Wire] [SiliconANGLE] [SDxCentral] [Hackster.io] [HPCwire] [AIwire] [KMWorld] -
SST: Multi-Scale Hybrid Mamba-Transformer Experts for Long-Short Range Time Series Forecasting
Xiongxiao Xu, Canyu Chen, Yueqing Liang, Baixiang Huang, Guangji Bai, Liang Zhao, Kai Shu.
Published in Proceedings of the 34th ACM International Conference on Information and Knowledge Management ( CIKM 2025 )
[arXiv]
2024
-
ClinicalBench: Can LLMs Beat Traditional ML Models in Clinical Prediction?
Canyu Chen*, Jian Yu*, Shan Chen, Che Liu, Zhongwei Wan, Danielle S. Bitterman, Fei Wang, Kai Shu (*equal contributions)
Presented in AMIA NLP Working Group Pre-Symposium 2024, Oral and workshop GenAI4Health@NeurIPS 2024.
[arxiv] [project website] [Code and results on GitHub] -
Can Large Language Model Agents Simulate Human Trust Behavior?
Chengxing Xie*, Canyu Chen*, Feiran Jia, Ziyu Ye, Shiyang Lai, Kai Shu, Jindong Gu, Adel Bibi, Ziniu Hu, David Jurgens, James Evans, Philip Torr, Bernard Ghanem, Guohao Li. (*equal contributions)
Published in Proceedings of the 38th Conference on Neural Information Processing Systems ( NeurIPS 2024 )
Also presented in The 1st Workshop on LLM Agents for Social Simulation ( LASS@CIKM 2025, Oral ), Seventeenth Midwest Speech and Language Days Symposium ( MSLD 2024, Oral ), The First Workshop on AI Behavioral Science ( AIBS@KDD 2024, Oral )
[arXiv] [project website] [slides] [code and results]
Demos on HuggingFace: [Trust Game Demo] [Repeated Trust Game Demo]
🏆 Award: Outstanding Paper Award in the 1st Workshop on LLM Agents for Social Simulation at CIKM 2025
🏆 Award: Featured Research at The Agentic AI Summit 2025, hosted by The Berkeley Center for Responsible, Decentralized Intelligence (Berkeley RDI)
Media Coverage : [机器之心]
Invited Talks : [Swarma Club] [Knowledge Lab in the University of Chicago] [Guest Lecture for ARTG 6460: Human-Centered AI@Northeastern University] [The Agentic AI Summit 2025 Lightning Talk] [Patronus AI] -
Combating Misinformation in the Age of LLMs: Opportunities and Challenges
Canyu Chen, Kai Shu.
Published in AI Magazine 2024 (Volume 45, Issue 3, Fall 2024), Highlight Article.
[publication] [arXiv] [project website] [Slides] [paper list] [YouTube]
🏆 Award: Research Spotlight in The 2024 Summit on Responsible Decentralized Intelligence —— Future of Decentralization and AI, hosted by The Berkeley Center for Responsible, Decentralized Intelligence (Berkeley RDI)
Media Coverage : [Marktechpost AI Research News] [Reddit r/machinelearningnews] [Analytics Vidhya Blog].
Invited Talks : [Berkeley Decentralization & AI Summit Research Spotlight Talk] [Psych Methods] [KAIST/IBS Data Science Group] [Guest Lecture for CSCI 8265: Trustworthy Machine Learning@UGA] [Zhejiang University] [TechBeat] [Guest Lecture for CSCI 8000 Advanced Special Topics in Computer Science@UGA] [Guest Lecture for CSDS 600 Introduction to Artificial Intelligence@CWRU] [Guest Lecture for CS 585 Natural Language Processing@Illinois Tech] [University of Massachusetts Amherst BioNLP Lab] [Guest Lecture for CS 517 Socially Responsible AI@UIC].
-
Can LLM-Generated Misinformation Be Detected?
Canyu Chen, Kai Shu.
Published in Proceedings of The Twelfth International Conference on Learning Representations ( ICLR 2024 )
Also presented in workshop RegML@NeurIPS 2023, Oral and ICBINB@NeurIPS 2023, spotlight, and the symposium AGI Leap Summit 2024, spotlight talk.
[publication] [arXiv] [project website] [dataset and code] [Slides] [YouTube] [zhihu] [twitter/x.com] [LinkedIn]
🏆 Award: Didactic Paper Award in the workshop ICBINB@NeurIPS 2023 (1/35 of all accepted papers).
🏆 Award: Spotlight Research in AGI Leap Summit 2024.
🏆 Award: Third Place Award in the Illinois Tech College of Computing Poster Session 2024 (Ph.D. Group).
Included in the curriculum: [CS120: Introduction to AI Safety@Stanford] [DATA 78000: Large Language Models and Chat GPT@The City University of New York].
Included in Tutorial: [Defending Against Generative AI Threats in NLP@SBP-BRiMS 2024]. [Preventing and Detecting Misinformation Generated by Large Language Models@SIGIR 2024].
Media Coverage : [The Register] [LLM Security] [Blog 1] [Blog 2].
Invited Talks : [AGI Leap Summit Spotlight Research Talk] [Tsinghua AI Time]. -
Authorship Attribution in the Era of LLMs: Problems, Methodologies, and Challenges
Baixiang Huang, Canyu Chen, Kai Shu.
Published in SIGKDD Explorations 2024
[arXiv] [project website] [Paper list on GitHub] -
Can Large Language Models Identify Authorship?
Baixiang Huang, Canyu Chen, Kai Shu.
Published in Proceedings of Findings of The 2024 Conference on Empirical Methods in Natural Language Processing ( EMNLP 2024, Findings Long Paper )
[arXiv] [project website] [code] -
MetaGAD: Learning to Meta Transfer for Few-shot Graph Anomaly Detection.
Xiongxiao Xu, Kaize Ding, Canyu Chen, Kai Shu.
Published in Proceedings of The 11th IEEE International Conference on Data Science and Advanced Analytics (DSAA 2024)
[arXiv] -
Model Attribution in Machine-Generated Disinformation: A Domain Generalization Approach with Supervised Contrastive Learning
Alimohammad Beigi, Zhen Tan, Nivedh Mudiam, Canyu Chen, Kai Shu, Huan Liu.
Published in Proceedings of The 11th IEEE International Conference on Data Science and Advanced Analytics (DSAA 2024)
[arXiv] -
FMBench: Benchmarking Fairness in Multimodal Large Language Models on Medical Tasks
Peiran Wu, Che Liu, Canyu Chen, Jun Li, Cosmin I. Bercea, Rossella Arcucci
arXiv preprint. Oct. 2024.
[arXiv] -
FairMindSim: Alignment of Behavior, Emotion, and Belief in Humans and LLM Agents Amid Ethical Dilemmas
Yu Lei, Hao Liu, Chengxing Xie, Songjia Liu, Zhiyu Yin, Canyu Chen, Guohao Li, Philip Torr, Zhen Wu
arXiv preprint. Oct. 2024.
[arXiv] [code] -
Introducing v0.5 of the AI Safety Benchmark from MLCommons
MLCommons AI Safety Working Group
arXiv preprint. Apr. 2024.
[arXiv] [official blog]
Media Coverage : [IEEE Spectrum] [AK Daily Papers] [Marktechpost] [AI Business] [EnterpriseAI News] [HPCwire] [Hackster.io] [ELBLOG.PL] [SiliconANGLE] [GoatStack.ai].
2023
-
PromptDA: Label-guided Data Augmentation for Prompt-based Few-shot Learners.
Canyu Chen, Kai Shu.
Published in Proceedings of the 17th Conference of the European Chapter of the Association for Computational Linguistics ( EACL 2023, Main Conference Long Paper )
Also presented in workshop ENLSP@NeurIPS 2022, Oral (spotlight).
[arXiv] [code] [youtube] [bilibili] [slides] [poster] -
Fair Classification via Domain Adaptation: A Dual Adversarial Learning Approach.
Yueqing Liang, Canyu Chen, Tian Tian, Kai Shu.
Published in Frontiers in Big Data 2023 .
[publication] [arXiv] -
Attacking Fake News Detectors via Manipulating News Social Engagement.
Haoran Wang, Yingtong Dou, Canyu Chen, Lichao Sun, Philip S. Yu, Kai Shu.
Published in Proceedings of The ACM Web Conference 2023 ( WWW 2023 ).
[arXiv] [code]
Media Coverage : [Montreal AI Ethics Institute].
2022
-
Combating Health Misinformation in Social Media: Characterization, Detection, Intervention, and Open Issues.
Canyu Chen*, Haoran Wang*, Matthew Shapiro, Yunyu Xiao, Fei Wang, Kai Shu. (*equal contributions)
arXiv preprint. Nov. 2022.
[arXiv] -
When Fairness Meets Privacy: Fair Classification with Semi-Private Sensitive Attributes.
Canyu Chen, Yueqing Liang, Xiongxiao Xu, Shangyu Xie, Ashish Kundu, Ali Payani, Yuan Hong, Kai Shu.
Presented in workshop TSRML@NeurIPS 2022 and AFCP@NeurIPS 2022.
[arXiv] [Video] [Slides] [Poster]
Media Coverage : [Illinois Tech News].
-
Artificial Intelligence Algorithms for Treatment of Diabetes.
Mudassir M. Rashid, Mohammad Reza Askari, Canyu Chen, Yueqing Liang, Kai Shu, Ali Cinar.
Published in Algorithms 2022 .
[Paper] -
BOND: Benchmarking Unsupervised Outlier Node Detection on Static Attributed Graphs.
Kay Liu, Yingtong Dou, Yue Zhao, Xueying Ding, Xiyang Hu, Ruitong Zhang, Kaize Ding, Canyu Chen, Hao Peng, Kai Shu, Lichao Sun, Jundong Li, George H. Chen, Zhihao Jia, Philip S. Yu.
Published in Proceedings of the 36th Conference on Neural Information Processing Systems ( NeurIPS 2022 ), Datasets and Benchmarks Track.
[arXiv] [code]
Invited Talks
- "Can AI Agents Simulate Human Behavior?" [Slides]
- Patronus AI: invited talk, 08/2025.
- The Agentic AI Summit 2025, hosted by The Berkeley Center for Responsible, Decentralized Intelligence (Berkeley RDI): Lightning Talk, 08/2025.
- Northeastern University: Guest lecture for the course ARTG 6460: Human-Centered AI invited by Prof. Dakuo Wang, 03/2025.
- The University of Chicago, Knowledge Lab: Invited talk by Prof. James Evans, 11/2024.
- Swarma Club: invited talk by Prof. Yuxuan Liang, 06/2024. - "Combating Misinformation in the Age of LLMs" [Slides]
- University of Illinois Chicago (UIC): Guest lecture for the course "CS 517 Socially Responsible AI" invited by Prof. Lu Cheng, 05/2025.
- University of Massachusetts Amherst BioNLP Lab: invited talk by Prof. Hong Yu, 01/2025.
- Illinois Institute of Technology: Guest lecture for the course "CS 585 Natural Language Processing" instructed by Prof. Jacek Dzikowski, 11/2024.
- Case Western Reserve University: Guest lecture for the course "CSDS 600 Introduction to Artificial Intelligence" invited by Prof. Xiaotian (Max) Han, 11/2024.
- University of Georgia: Guest lecture for the course "CSCI 8000 Advanced Special Topics in Computer Science" invited by Prof. Zhen Xiang, 11/2024.
- Zhejiang University: invited talk by Prof. Tianhang Zheng, [Poster], 10/2024.
- University of Georgia: Guest lecture invited by Prof. Ninghao Liu for the course CSCI 8265: Trustworthy Machine Learning (2024 fall), 10/2024.
- The 2024 Summit on Responsible Decentralized Intelligence — Future of Decentralization and AI, hosted by The Berkeley Center for Responsible, Decentralized Intelligence (Berkeley RDI): Research Spotlight talk, [YouTube], 08/2024.
- KAIST/IBS Data Science Group: invited talk by Wenchao Dong. - "Towards Trustworthy Large Language Models" [Slides]
- Illinois Institute of Technology: Guest lecture for the course "CS 585 Natural Language Processing" instructed by Prof. Jacek Dzikowski, 04/2025. - "Can LLM-Generated Misinformation Be Detected?" [Slides]
[YouTube]
- AGI Leap Summit 2024: Spotlight Research talk, 02/2024.
- Tsinghua University AI Time: invited talk, [Gongzhonghao], 02/2024. - "Fairness in AI: An Introduction" [Slides]
- University of Illinois Chicago (UIC):Guest lecture invited by Prof. Lu Cheng for CS 483 Big Data Mining (2023 Spring), 04/2023. [04/18/2023] at UIC
Awards and Fellowship
- Outstanding Paper Award in the AAAI 2026 Workshop on Personalization in the Era of Large Foundation Models for the first-authored paper Federated Agent Reinforcement Learning [PDF].
- Best Paper Award in the AAAI 2026 Workshop on Trust and Control in Agentic AI for the first-authored paper Federated Agent Reinforcement Learning [PDF].
- Tinker Research Grant ($5000) from Thinking Machines Lab, 2026.
- Outstanding Paper Award in the 1st Workshop on LLM Agents for Social Simulation at CIKM 2025 for the co-first-authored paper Can Large Language Model Agents Simulate Human Trust Behavior? [arXiv] [project website].
- Northwestern Conference Travel Grant ($600)
- McCormick School of Engineering Fellowship by Northwestern University, 2025.
- Patronus AI Ph.D. Research Fellowship by Patronus AI, 2025.
- Featured Research at The Agentic AI Summit 2025, hosted by The Berkeley Center for Responsible, Decentralized Intelligence (Berkeley RDI).
- Outstanding reviewer at KDD 2025 (Aug Cycle & Feb Cycle, a recognition for the top 10% of reviewers).
- Outstanding reviewer at EMNLP 2024.
- Highlight Article in AI Magazine (Volume 45, Issue 3, Fall 2024) .
- Research Spotlight in The 2024 Summit on Responsible Decentralized Intelligence —— Future of Decentralization and AI, hosted by The Berkeley Center for Responsible, Decentralized Intelligence (Berkeley RDI)
- Great Review at ACL Rolling Review 2024 April
- Travel Award for Seventeenth Midwest Speech and Language Days (MSLD 2024)
- Sigma Xi Student Research Award 2024 from Illinois Tech and the local Sigma Xi chapter. ( An award of $500 is given each year to up to two graduate students at Illinois Tech who have demonstrated significant promise in research and scholarship through their accomplishments. There is only one awardee across the whole university in 2024. )
- Harvard Technical AI Safety Fellowship 2024 Spring.
- Third Place Award in the Illinois Tech College of Computing Poster Session 2024 (Ph.D. Group).
- Spotlight Research in the symposium AGI Leap Summit 2024.
- Didactic Paper Award (1/35 of all accepted papers) in the workshop in workshop ICBINB@NeurIPS 2023 for the first-authored paper Can LLM-Generated Misinformation Be Detected? [arXiv] [project website]. The Didactic Award is awarded to the most well-explained and pedagogical paper in ICBINB workshop at NeurIPS 2023.
- NeurIPS 2023 Volunteer Award.
Media Coverage
- Northwestern Computer Science Department News: "Multi-Institution Team Wins Two Awards at AAAI-26 Workshops".
- Illinois Tech Today: "Recognizing the Outstanding Work of Our Illinois Tech Faculty"
- Marktechpost AI Research News: "This AI Report from the Illinois Institute of Technology Presents Opportunities and Challenges of Combating Misinformation with LLMs"
- The Register: "It's true, LLMs are better than people – at creating convincing misinformation"
- Illinois Tech News: "Breaking Biases"
- Montreal AI Ethics Institute: "Attacking Fake News Detectors via Manipulating News Social Engagement"
- IEEE Spectrum: "Announcing a Benchmark to Improve AI Safety: MLCommons has made benchmarks for AI performance—now it's time to measure safety"
- 机器之心: "NeurIPS 2024 | LLM智能体真能模拟人类行为吗?答案有了"
- 机器之心: "关于LLM-as-a-judge范式,终于有综述讲明白了"
- TechBeat: "大模型时代的虚假信息危机:挑战和机遇"
